HIF1 alpha antibody

Cat. No. GTX127309
Cat. No.  GTX127309
Anti-HIF1 alpha antibody used in Western Blot (WB). GTX127309
GTX127309 WB Image

Untreated (–) and treated (+) MCF-7 whole cell extracts (30 μg) were separated by 7.5% SDS-PAGE, and the membrane was blotted with HIF1 alpha antibody (GTX127309) diluted at 1:1000. The HRP-conjugated anti-rabbit IgG antibody (GTX213110-01) was used to detect the primary antibody.

1 / 51
Anti-HIF1 alpha antibody used in Western Blot (WB). GTX127309
GTX127309 WB Image

Untreated (–) and treated (+) HeLa whole cell extracts (30 μg) were separated by 7.5% SDS-PAGE, and the membrane was blotted with HIF1 alpha antibody (GTX127309) diluted at 1:1000. The HRP-conjugated anti-rabbit IgG antibody (GTX213110-01) was used to detect the primary antibody.

2 / 51
Anti-HIF1 alpha antibody used in Western Blot (WB). GTX127309
GTX127309 WB Image

HIF1 alpha antibody detects HIF1 alpha protein by western blot analysis. Un-treated (-) and treated (+, 1% O2 treatment for 24hr) HepG2 whole cell extracts (30 μg) were separated by 7.5% SDS-PAGE, and the membrane was blotted with HIF1 alpha antibody (GTX127309) diluted at 1:1000. The HRP-conjugated anti-rabbit IgG antibody (GTX213110-01) was used to detect the primary antibody.

3 / 51
Anti-HIF1 alpha antibody used in IHC (Paraffin sections) (IHC-P). GTX127309
GTX127309 IHC-P Image

HIF1 alpha antibody detects HIF1 alpha protein at nucleus on human kidney cancer by immunohistochemical analysis.
Sample: Paraffin-embedded human kidney cancer.
HIF1 alpha antibody (GTX127309) dilution: 1:500.

4 / 51
Anti-HIF1 alpha antibody used in Western Blot (WB). GTX127309
GTX127309 WB Image

Untreated (–) and treated (+) NIH-3T3 whole cell extracts (30 μg) were separated by 5% SDS-PAGE, and the membrane was blotted with HIF1 alpha antibody (GTX127309) diluted at 1:1000. The HRP-conjugated anti-rabbit IgG antibody (GTX213110-01) was used to detect the primary antibody.

5 / 51
Anti-HIF1 alpha antibody used in Western Blot (WB). GTX127309
GTX127309 WB Image

Untreated (–) and treated (+) Rat2 whole cell extracts (30 μg) were separated by 5% SDS-PAGE, and the membrane was blotted with HIF1 alpha antibody (GTX127309) diluted at 1:1000. The HRP-conjugated anti-rabbit IgG antibody (GTX213110-01) was used to detect the primary antibody.

6 / 51
Anti-HIF1 alpha antibody used in Western Blot (WB). GTX127309
GTX127309 WB Image

Untreated (–) and treated (+) HeLa whole cell extracts (30 μg) were separated by 5% SDS-PAGE, and the membrane was blotted with HIF1 alpha antibody (GTX127309) diluted at 1:1000. The HRP-conjugated anti-rabbit IgG antibody (GTX213110-01) was used to detect the primary antibody.

7 / 51
Anti-HIF1 alpha antibody used in Immunocytochemistry/ Immunofluorescence (ICC/IF). GTX127309
GTX127309 ICC/IF Image

HIF1 alpha antibody detects HIF1 alpha protein by immunofluorescent analysis.
Sample: Mock and treated HeLa cells were fixed in 4% paraformaldehyde at RT for 15 min.
Green: HIF1 alpha stained by HIF1 alpha antibody (GTX127309) diluted at 1:500.
Red: alpha Tubulin, a cytoskeleton marker, stained by alpha Tubulin antibody [GT114] (GTX628802) diluted at 1:1000.

8 / 51
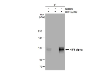
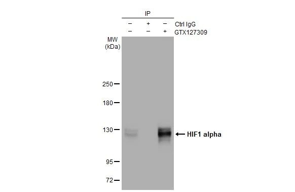
Anti-HIF1 alpha antibody used in Immunoprecipitation (IP). GTX127309
GTX127309 IP Image

Immunoprecipitation of HIF1 alpha protein from HeLa whole cell extracts treated with 500 μM CoCl2 for 24 hr using 5 μg of HIF1 alpha antibody (GTX127309).
Western blot analysis was performed using HIF1 alpha antibody (GTX127309).
EasyBlot HRP-conjugated anti rabbit IgG antibody (GTX221666-01) was used to detect the primary antibody.

9 / 51
Anti-HIF1 alpha antibody used in Western Blot (WB). GTX127309
GTX127309 WB Image

Untreated (–) and treated (+) HeLa whole cell extracts (30 μg) were separated by 7.5% SDS-PAGE, and the membrane was blotted with HIF1 alpha antibody (GTX127309) diluted at 1:1000. The HRP-conjugated anti-rabbit IgG antibody (GTX213110-01) was used to detect the primary antibody.

10 / 51
Anti-HIF1 alpha antibody used in Western Blot (WB). GTX127309
GTX127309 WB Image

Non-transfected (–) and transfected (+) 293T whole cell extracts (30 μg) were separated by 7.5% SDS-PAGE, and the membrane was blotted with HIF1 alpha antibody (GTX127309) diluted at 1:5000. The HRP-conjugated anti-rabbit IgG antibody (GTX213110-01) was used to detect the primary antibody.

11 / 51
Anti-HIF1 alpha antibody used in Western Blot (WB). GTX127309
GTX127309 WB Image

Untreated (–) and treated (+) HCT116 whole cell extracts (30 μg) were separated by 7.5% SDS-PAGE, and the membrane was blotted with HIF1 alpha antibody (GTX127309) diluted at 1:1000. The HRP-conjugated anti-rabbit IgG antibody (GTX213110-01) was used to detect the primary antibody.

12 / 51
Anti-HIF1 alpha antibody used in Immunocytochemistry/ Immunofluorescence (ICC/IF). GTX127309
GTX127309 ICC/IF Image

HIF1 alpha antibody detects HIF1 alpha protein at nucleus by immunofluorescent analysis.
Sample: NIH/3T3 cells were fixed in 4% paraformaldehyde at RT for 15 min.
Green: HIF1 alpha protein stained by HIF1 alpha antibody (GTX127309) diluted at 1:200.
Blue: Hoechst 33342 staining.

13 / 51
Anti-HIF1 alpha antibody used in ChIP assay (ChIP assay). GTX127309
GTX127309 ChIP assay Image

ChIP was performed with HepG2 chromatin extract and 5 μg of either normal rabbit IgG or anti-HIF1 alpha antibody. The precipitated DNA was detected by PCR with primer set targeting to VEGF promoter.

14 / 51
Anti-HIF1 alpha antibody used in Western Blot (WB). GTX127309
GTX127309 WB Image

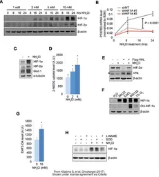
The data was published in the journal Oncotarget in 2017. PMID: 29137374

15 / 51
Anti-HIF1 alpha antibody used in Western Blot (WB). GTX127309
GTX127309 WB Image

The data was published in the journal Oncotarget in 2016. PMID: 27557492

16 / 51
Anti-HIF1 alpha antibody used in Western Blot (WB). GTX127309
GTX127309 WB Image

The data was published in the journal Oncotarget in 2017. PMID: 29383096

17 / 51
Anti-HIF1 alpha antibody used in Immunocytochemistry/ Immunofluorescence (ICC/IF). GTX127309
GTX127309 ICC/IF Image

The data was published in the journal PLoS Pathog in 2017. PMID: 28617871

18 / 51
Anti-HIF1 alpha antibody used in Western Blot (WB). GTX127309
GTX127309 WB Image

The data was published in the journal Cells in 2019. PMID: 31905895

19 / 51
Anti-HIF1 alpha antibody used in Western Blot (WB). GTX127309
GTX127309 WB Image

The data was published in the journal Oncotarget in 2017. PMID: 29383096

20 / 51
Anti-HIF1 alpha antibody used in Western Blot (WB). GTX127309
GTX127309 WB Image

The data was published in the journal Oncotarget in 2016. PMID: 27764809

21 / 51
Anti-HIF1 alpha antibody used in Western Blot (WB). GTX127309
GTX127309 WB Image

The data was published in the journal Oncotarget in 2018. PMID: 29721188

22 / 51
Anti-HIF1 alpha antibody used in Western Blot (WB). GTX127309
GTX127309 WB Image

The data was published in the journal Nat Commun in 2019. PMID: 30796225

23 / 51
Anti-HIF1 alpha antibody used in Western Blot (WB). GTX127309
GTX127309 WB Image

The data was published in the journal Oncotarget in 2016. PMID: 27557492

24 / 51
Anti-HIF1 alpha antibody used in Western Blot (WB). GTX127309
GTX127309 WB Image

The data was published in the journal PLoS One in 2017. PMID: 29045486

25 / 51
Anti-HIF1 alpha antibody used in Western Blot (WB). GTX127309
GTX127309 WB Image

The data was published in the journal PLoS One in 2017. PMID: 29045486

26 / 51
Anti-HIF1 alpha antibody used in Western Blot (WB). GTX127309
GTX127309 WB Image

The data was published in the journal PLoS One in 2017. PMID: 29045486

27 / 51
Anti-HIF1 alpha antibody used in Western Blot (WB). GTX127309
GTX127309 WB Image

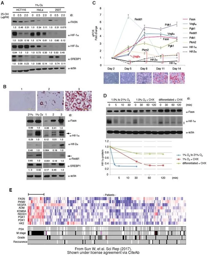
The data was published in the journal Sci Rep in 2016. PMID: 27363580

28 / 51
Anti-HIF1 alpha antibody used in Western Blot (WB). GTX127309
GTX127309 WB Image

The data was published in the journal Sci Rep in 2016. PMID: 27363580

29 / 51
Anti-HIF1 alpha antibody used in Western Blot (WB). GTX127309
GTX127309 WB Image

The data was published in the journal Sci Rep in 2017. PMID: 28775317

30 / 51
Anti-HIF1 alpha antibody used in Western Blot (WB). GTX127309
GTX127309 WB Image

The data was published in the journal Nat Commun in 2016. PMID: 26868506

31 / 51
Anti-HIF1 alpha antibody used in Western Blot (WB). GTX127309
GTX127309 WB Image

The data was published in the journal Sci Rep in 2016. PMID: 27363580

32 / 51
Anti-HIF1 alpha antibody used in Western Blot (WB). GTX127309
GTX127309 WB Image

The data was published in the journal Sci Rep in 2016. PMID: 27363580

33 / 51
Anti-HIF1 alpha antibody used in Western Blot (WB). GTX127309
GTX127309 WB Image

The data was published in the journal Sci Rep in 2017. PMID: 28775317

34 / 51
Anti-HIF1 alpha antibody used in Western Blot (WB). GTX127309
GTX127309 WB Image

The data was published in the journal PLoS One in 2017.PMID: 29121675

35 / 51
Anti-HIF1 alpha antibody used in Western Blot (WB). GTX127309
GTX127309 WB Image

The data was published in the journal Nat Commun in 2017.PMID: 28639619

36 / 51
Anti-HIF1 alpha antibody used in Western Blot (WB). GTX127309
GTX127309 WB Image

The data was published in the journal Nat Commun in 2017.PMID: 28639619

37 / 51
Anti-HIF1 alpha antibody used in Western Blot (WB). GTX127309
GTX127309 WB Image

The data was published in the 2019 in Int J Mol Sci. PMID: 30609861

38 / 51
Anti-HIF1 alpha antibody used in Immunoprecipitation (IP). GTX127309
GTX127309 IP Image

The data was published in the 2019 in Int J Mol Sci. PMID: 30609861

39 / 51
Anti-HIF1 alpha antibody used in Western Blot (WB). GTX127309
GTX127309 WB Image

The data was published in the 2019 in Int J Mol Sci. PMID: 30609861

40 / 51
Anti-HIF1 alpha antibody used in Western Blot (WB). GTX127309
GTX127309 WB Image

The data was published in the 2019 in Int J Mol Sci. PMID: 30609861

41 / 51
Anti-HIF1 alpha antibody used in Western Blot (WB). GTX127309
GTX127309 WB Image

The data was published in the 2022 in Int J Mol Sci. PMID: 35328751

42 / 51
Anti-HIF1 alpha antibody used in Western Blot (WB). GTX127309
GTX127309 WB Image

The data was published in the 2019 in Aging (Albany NY). PMID: 31584878

43 / 51
Anti-HIF1 alpha antibody used in Western Blot (WB). GTX127309
GTX127309 WB Image

The data was published in the 2022 in Sci Rep. PMID: 35027586

44 / 51
Anti-HIF1 alpha antibody used in Western Blot (WB). GTX127309
GTX127309 WB Image

The data was published in the journal J Exp Clin Cancer Res in 2019. PMID: 31174567

45 / 51
Anti-HIF1 alpha antibody used in Western Blot (WB). GTX127309
GTX127309 WB Image

The data was published in the journal PLoS One in 2016. PMID: 27355368

46 / 51
Anti-HIF1 alpha antibody used in Western Blot (WB). GTX127309
GTX127309 WB Image

The data was published in the journal Sci Rep in 2017. PMID: 28775317

47 / 51
Anti-HIF1 alpha antibody used in Western Blot (WB). GTX127309
GTX127309 WB Image

The data was published in the journal Stem Cell Res Ther in 2013. PMID: 24423398

48 / 51
Anti-HIF1 alpha antibody used in IHC (Paraffin sections) (IHC-P). GTX127309
GTX127309 IHC-P Image

The data was published in the journal Pharmaceuticals (Basel) in 2018.PMID: 30487460

49 / 51
Anti-HIF1 alpha antibody used in Western Blot (WB). GTX127309
GTX127309 WB Image

The data was published in the journal Cancer Med in 2018.PMID: 29533007

50 / 51
Anti-HIF1 alpha antibody used in IHC (Paraffin sections) (IHC-P). GTX127309
GTX127309 IHC-P Image

The data was published in the 2022 in Open Life Sci. PMID: 35291563

51 / 51
Anti-HIF1 alpha antibody used in Western Blot (WB). GTX127309
Anti-HIF1 alpha antibody used in Western Blot (WB). GTX127309
Anti-HIF1 alpha antibody used in Western Blot (WB). GTX127309
Anti-HIF1 alpha antibody used in IHC (Paraffin sections) (IHC-P). GTX127309
Anti-HIF1 alpha antibody used in Western Blot (WB). GTX127309
Anti-HIF1 alpha antibody used in Western Blot (WB). GTX127309
Anti-HIF1 alpha antibody used in Western Blot (WB). GTX127309
Anti-HIF1 alpha antibody used in Immunocytochemistry/ Immunofluorescence (ICC/IF). GTX127309
Anti-HIF1 alpha antibody used in Immunoprecipitation (IP). GTX127309
Anti-HIF1 alpha antibody used in Western Blot (WB). GTX127309
Anti-HIF1 alpha antibody used in Western Blot (WB). GTX127309
Anti-HIF1 alpha antibody used in Western Blot (WB). GTX127309
Anti-HIF1 alpha antibody used in Immunocytochemistry/ Immunofluorescence (ICC/IF). GTX127309
Anti-HIF1 alpha antibody used in ChIP assay (ChIP assay). GTX127309
Anti-HIF1 alpha antibody used in Western Blot (WB). GTX127309
Anti-HIF1 alpha antibody used in Western Blot (WB). GTX127309
Anti-HIF1 alpha antibody used in Western Blot (WB). GTX127309
Anti-HIF1 alpha antibody used in Immunocytochemistry/ Immunofluorescence (ICC/IF). GTX127309
Anti-HIF1 alpha antibody used in Western Blot (WB). GTX127309
Anti-HIF1 alpha antibody used in Western Blot (WB). GTX127309
Anti-HIF1 alpha antibody used in Western Blot (WB). GTX127309
Anti-HIF1 alpha antibody used in Western Blot (WB). GTX127309
Anti-HIF1 alpha antibody used in Western Blot (WB). GTX127309
Anti-HIF1 alpha antibody used in Western Blot (WB). GTX127309
Anti-HIF1 alpha antibody used in Western Blot (WB). GTX127309
Anti-HIF1 alpha antibody used in Western Blot (WB). GTX127309
Anti-HIF1 alpha antibody used in Western Blot (WB). GTX127309
Anti-HIF1 alpha antibody used in Western Blot (WB). GTX127309
Anti-HIF1 alpha antibody used in Western Blot (WB). GTX127309
Anti-HIF1 alpha antibody used in Western Blot (WB). GTX127309
Anti-HIF1 alpha antibody used in Western Blot (WB). GTX127309
Anti-HIF1 alpha antibody used in Western Blot (WB). GTX127309
Anti-HIF1 alpha antibody used in Western Blot (WB). GTX127309
Anti-HIF1 alpha antibody used in Western Blot (WB). GTX127309
Anti-HIF1 alpha antibody used in Western Blot (WB). GTX127309
Anti-HIF1 alpha antibody used in Western Blot (WB). GTX127309
Anti-HIF1 alpha antibody used in Western Blot (WB). GTX127309
Anti-HIF1 alpha antibody used in Western Blot (WB). GTX127309
Anti-HIF1 alpha antibody used in Immunoprecipitation (IP). GTX127309
Anti-HIF1 alpha antibody used in Western Blot (WB). GTX127309
Anti-HIF1 alpha antibody used in Western Blot (WB). GTX127309
Anti-HIF1 alpha antibody used in Western Blot (WB). GTX127309
Anti-HIF1 alpha antibody used in Western Blot (WB). GTX127309
Anti-HIF1 alpha antibody used in Western Blot (WB). GTX127309
Anti-HIF1 alpha antibody used in Western Blot (WB). GTX127309
Anti-HIF1 alpha antibody used in Western Blot (WB). GTX127309
Anti-HIF1 alpha antibody used in Western Blot (WB). GTX127309
Anti-HIF1 alpha antibody used in Western Blot (WB). GTX127309
Anti-HIF1 alpha antibody used in IHC (Paraffin sections) (IHC-P). GTX127309
Anti-HIF1 alpha antibody used in Western Blot (WB). GTX127309
Anti-HIF1 alpha antibody used in IHC (Paraffin sections) (IHC-P). GTX127309
  • Host
    Rabbit
  • Clonality
    Polyclonal
  • Isotype
    IgG
  • Applications
    WB ICC/IF IHC-P IHC-Fr IP ChIP assay
  • Reactivity
    Human, Mouse, Rat, Rabbit, Bovine
Summary
HIF1 alpha antibody recognizes HIF1 alpha (HIF1a) protein, which is a subunit of the heterodimeric transcription factor hypoxia-inducible factor-1 (HIF-1). HIF-1 is a master regulator of homeostatic adaption to hypoxia (low oxygen supply) in various physiological and pathological conditions including normal development and cancer.
See all HIF1 alpha products