Vimentin antibody

Cat. No. GTX100619
Cat. No.  GTX100619
Anti-Vimentin antibody used in Western Blot (WB). GTX100619
GTX100619 WB Image

Wild-type (WT) and Vimentin knockout (KO) 293T cell extracts (30 μg) were separated by 10% SDS-PAGE, and the membrane was blotted with Vimentin antibody (GTX100619) diluted at 1:50000. The HRP-conjugated anti-rabbit IgG antibody (GTX213110-01) was used to detect the primary antibody.

1 / 48
Anti-Vimentin antibody used in Western Blot (WB). GTX100619
GTX100619 WB Image

Non-transfected (–) and transfected (+) 293T whole cell extracts (30 μg) were separated by 10% SDS-PAGE, and the membrane was blotted with Vimentin antibody (GTX100619) diluted at 1:20000.

2 / 48
Anti-Vimentin antibody used in IHC (Paraffin sections) (IHC-P). GTX100619
GTX100619 IHC-P Image

Vimentin antibody detects Vimentin protein expression by immunohistochemical analysis.
Sample:Paraffin-Embedded adult mouse retina.
Green: Vimentin protein stained by Vimentin antibody (GTX100619) diluted at 1:250.
Red: beta Tubulin 3/ TUJ1, stained by beta Tubulin 3/ TUJ1 antibody [GT11710] (GTX631836) diluted at 1:500.
Blue: Fluoroshield with DAPI (GTX30920).

3 / 48
Anti-Vimentin antibody used in Western Blot (WB). GTX100619
GTX100619 WB Image

Various whole cell extracts (30 μg) were separated by 10% SDS-PAGE, and the membranes were blotted with Vimentin antibody (GTX100619) diluted at 1:5000 and competitor's antibody diluted at 1:5000. The HRP-conjugated anti-rabbit IgG antibody (GTX213110-01) was used to detect the primary antibody.

*The competitor is not affiliated with GeneTex and does not endorse this product.

4 / 48
Anti-Vimentin antibody used in Western Blot (WB). GTX100619
GTX100619 WB Image

Various whole cell extracts (30 μg) were separated by 10% SDS-PAGE, and the membrane was blotted with Vimentin antibody (GTX100619) diluted at 1:50000. The HRP-conjugated anti-rabbit IgG antibody (GTX213110-01) was used to detect the primary antibody. Corresponding RNA expression data for the same cell lines are based on Human Protein Atlas program.

5 / 48
Anti-Vimentin antibody used in Western Blot (WB). GTX100619
GTX100619 WB Image

Various whole cell extracts (30 μg) were separated by 10% SDS-PAGE, and the membrane was blotted with Vimentin antibody (GTX100619) diluted at 1:2000. The HRP-conjugated anti-rabbit IgG antibody (GTX213110-01) was used to detect the primary antibody.

6 / 48
Anti-Vimentin antibody used in Western Blot (WB). GTX100619
GTX100619 WB Image

Various whole cell extracts (30 μg) were separated by 10% SDS-PAGE, and the membrane was blotted with Vimentin antibody (GTX100619) diluted at 1:5000. The HRP-conjugated anti-rabbit IgG antibody (GTX213110-01) was used to detect the primary antibody. Corresponding RNA expression data for the same cell lines are based on Human Protein Atlas program.

7 / 48
Anti-Vimentin antibody used in Western Blot (WB). GTX100619
GTX100619 WB Image

Various whole cell extracts (30 μg) were separated by 10% SDS-PAGE, and the membrane was blotted with Vimentin antibody (GTX100619) diluted at 1:5000. The HRP-conjugated anti-rabbit IgG antibody (GTX213110-01) was used to detect the primary antibody.

8 / 48
Anti-Vimentin antibody used in Western Blot (WB). GTX100619
GTX100619 WB Image

Various whole cell extracts (30 μg) were separated by 10% SDS-PAGE, and the membrane was blotted with Vimentin antibody (GTX100619) diluted at 1:10000. The HRP-conjugated anti-rabbit IgG antibody (GTX213110-01) was used to detect the primary antibody.

9 / 48
Anti-Vimentin antibody used in Immunoprecipitation (IP). GTX100619
GTX100619 IP Image

Immunoprecipitation of Vimentin protein from HeLa whole cell extracts using 5 μg of Vimentin antibody (GTX100619).
Western blot analysis was performed using Vimentin antibody (GTX100619).
EasyBlot anti-Rabbit IgG (GTX221666-01) was used as a secondary reagent.

10 / 48
Anti-Vimentin antibody used in ELISA (ELISA). GTX100619
GTX100619 ELISA Image

Sandwich ELISA detection of recombinant full-length Vimentin protein using GTX629744 as capture antibody at concentration of 5 μg/mL and GTX100619 as detection antibody at concentration of 1 μg/mL. Rabbit IgG antibody (HRP) (GTX213110-01) was diluted at 1:10000 and used to detect the primary antibody.

11 / 48
Anti-Vimentin antibody used in Western Blot (WB). GTX100619
GTX100619 WB Image

Various whole cell extracts (30 μg) were separated by 10% SDS-PAGE, and the membrane was blotted with Vimentin antibody (GTX100619) diluted at 1:50000. The HRP-conjugated anti-rabbit IgG antibody (GTX213110-01) was used to detect the primary antibody.

12 / 48
Anti-Vimentin antibody used in ELISA (ELISA). GTX100619
GTX100619 ELISA Image

Sandwich ELISA detection of recombinant full-length Vimentin protein using GTX629743 as capture antibody at concentration of 5 μg/mL and GTX100619 as detection antibody at concentration of 1 μg/mL. Rabbit IgG antibody (HRP) (GTX213110-01) was diluted at 1:10000 and used to detect the primary antibody.

13 / 48
Anti-Vimentin antibody used in Western Blot (WB). GTX100619
GTX100619 WB Image

Vimentin antibody detects Vimentin protein by western blot analysis.
A. 20 μg 293T whole cell lysate/extract
B. 10 μg 293T whole cell lysate/extract
C. 5 μg 293T whole cell lysate/extract
D. 1 μg 293T whole cell lysate/extract
10% SDS-PAGE
Vimentin antibody (GTX100619) dilution: 1:10000
The HRP-conjugated anti-rabbit IgG antibody (GTX213110-01) was used to detect the primary antibody.

14 / 48
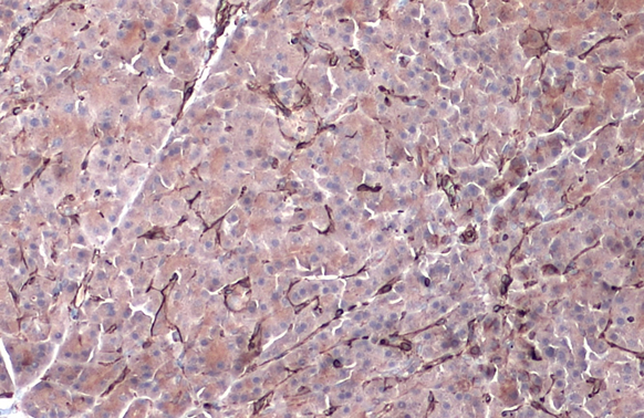
Anti-Vimentin antibody used in IHC (Paraffin sections) (IHC-P). GTX100619
GTX100619 IHC-P Image

Vimentin antibody detects Vimentin protein at cytoplasm by immunohistochemical analysis.
Sample: Paraffin-embedded mouse testis.
Vimentin stained by Vimentin antibody (GTX100619) diluted at 1:500.
Antigen Retrieval: Citrate buffer, pH 6.0, 15

15 / 48
Anti-Vimentin antibody used in Western Blot (WB). GTX100619
GTX100619 WB Image

Non-transfected (–) and transfected (+) 293T whole cell extracts (10 μg) were separated by 10% SDS-PAGE, and the membrane was blotted with Vimentin antibody (GTX100619) diluted at 1:10000. The HRP-conjugated anti-rabbit IgG antibody (GTX213110-01) was used to detect the primary antibody.

16 / 48
Anti-Vimentin antibody used in IHC (Paraffin sections) (IHC-P). GTX100619
GTX100619 IHC-P Image

Vimentin antibody detects Vimentin protein at cytoplasm in human lung adenocarcinoma by immunohistochemical analysis.
Sample: Paraffin-embedded human lung adenocarcinoma.
Vimentin antibody (GTX100619) diluted at 1:500.

Antigen Retrieval: Trilogy™ (EDTA based, pH 8.0) buffer, 15min

17 / 48
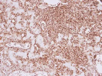
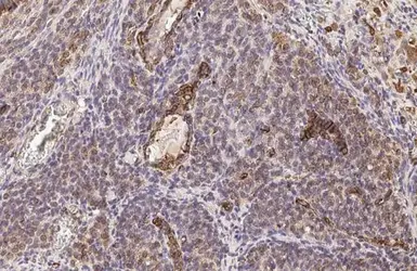
Anti-Vimentin antibody used in IHC (Paraffin sections) (IHC-P). GTX100619
GTX100619 IHC-P Image

Vimentin antibody detects Vimentin protein at cell membrane and cytoplasm in rat testis by immunohistochemical analysis.
Sample: Paraffin-embedded rat testis.
Vimentin antibody (GTX100619) diluted at 1:500.

Antigen Retrieval: Citrate buffer, pH 6.0, 15 min

18 / 48
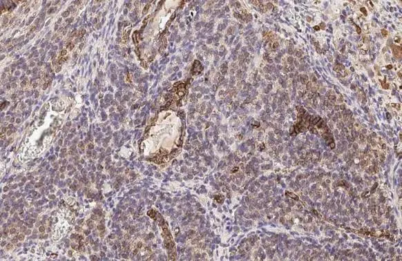
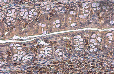
Anti-Vimentin antibody used in IHC (Paraffin sections) (IHC-P). GTX100619
GTX100619 IHC-P Image

Vimentin antibody detects Vimentin protein at cytoplasm by immunohistochemical analysis.
Sample: Paraffin-embedded mouse intestine.
Vimentin stained by Vimentin antibody (GTX100619) diluted at 1:500.
Antigen Retrieval: Citrate buffer, pH 6.0, 15 min

19 / 48
Anti-Vimentin antibody used in IHC (Paraffin sections) (IHC-P). GTX100619
GTX100619 IHC-P Image

Vimentin antibody detects Vimentin protein at cytoplasm by immunohistochemical analysis.
Sample: Paraffin-embedded mouse colon.
Vimentin stained by Vimentin antibody (GTX100619) diluted at 1:500.
Antigen Retrieval: Citrate buffer, pH 6.0, 15 min

20 / 48
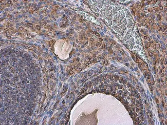
Anti-Vimentin antibody used in IHC (Paraffin sections) (IHC-P). GTX100619
GTX100619 IHC-P Image

Vimentin antibody detects Vimentin protein at cell membrane and cytoplasm in rat ovary by immunohistochemical analysis.
Sample: Paraffin-embedded rat ovary.
Vimentin antibody (GTX100619) diluted at 1:500.

Antigen Retrieval: Citrate buffer, pH 6.0, 15 min

21 / 48
Anti-Vimentin antibody used in IHC (Paraffin sections) (IHC-P). GTX100619
GTX100619 IHC-P Image

Vimentin antibody detects Vimentin protein at cell membrane and cytoplasm by immunohistochemical analysis.
Sample: Paraffin-embedded rat ovary.
Vimentin stained by Vimentin antibody (GTX100619) diluted at 1:500.
Antigen Retrieval: Citrate buffer, pH 6.0, 15 min

22 / 48
Anti-Vimentin antibody used in Immunocytochemistry/ Immunofluorescence (ICC/IF). GTX100619
GTX100619 ICC/IF Image

Vimentin antibody detects Vimentin protein at cytoskeleton and nucleus by immunofluorescent analysis.
Sample: HeLa cells were fixed in 4% paraformaldehyde at RT for 15 min.
Green: Vimentin stained by Vimentin antibody (GTX100619) diluted at 1:500.
Red: alpha Tubulin, a cytoskeleton marker, stained by alpha Tubulin antibody [GT114] (GTX628802) diluted at 1:1000.
Blue: Fluoroshield with DAPI (GTX30920).

23 / 48
Anti-Vimentin antibody used in Western Blot (WB). GTX100619
GTX100619 WB Image

Various whole cell extracts (30 μg) were separated by 10% SDS-PAGE, and the membrane was blotted with Vimentin antibody (GTX100619) diluted at 1:20000. The HRP-conjugated anti-rabbit IgG antibody (GTX213110-01) was used to detect the primary antibody.

24 / 48
Anti-Vimentin antibody used in Immunocytochemistry/ Immunofluorescence (ICC/IF). GTX100619
GTX100619 ICC/IF Image

Vimentin antibody detects Vimentin protein at cytoskeleton by immunofluorescent analysis.
Sample: MDCK cells were fixed in 4% paraformaldehyde at RT for 15 min.
Green: Vimentin stained by Vimentin antibody (GTX100619) diluted at 1:500.
Blue: Hoechst 33342 staining.
Scale bar= 10 μm.

25 / 48
Anti-Vimentin antibody used in IHC (Paraffin sections) (IHC-P). GTX100619
GTX100619 IHC-P Image

Vimentin antibody detects Vimentin protein by immunohistochemical analysis.
Sample: Paraffin-embedded dog pancreas.
Vimentin stained by Vimentin antibody (GTX100619) diluted at 1:500.
Antigen Retrieval: Citrate buffer, pH 6.0, 15 min

26 / 48
Anti-Vimentin antibody used in Western Blot (WB). GTX100619
GTX100619 WB Image

The data was published in the journal EMBO Rep in 2020. PMID: 31908141

27 / 48
Anti-Vimentin antibody used in Western Blot (WB). GTX100619
GTX100619 WB Image

The data was published in the journal EMBO Rep in 2020. PMID: 31908141

28 / 48
Anti-Vimentin antibody used in Western Blot (WB). GTX100619
GTX100619 WB Image

The data was published in the journal EMBO Rep in 2020. PMID: 31908141

29 / 48
Anti-Vimentin antibody used in Western Blot (WB). GTX100619
GTX100619 WB Image

The data was published in the journal J Exp Clin Cancer Res in 2019. PMID: 31174567

30 / 48
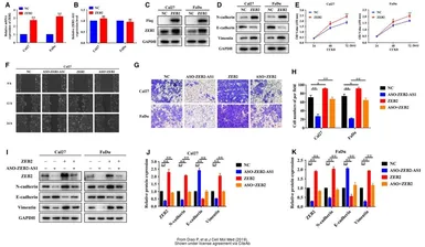
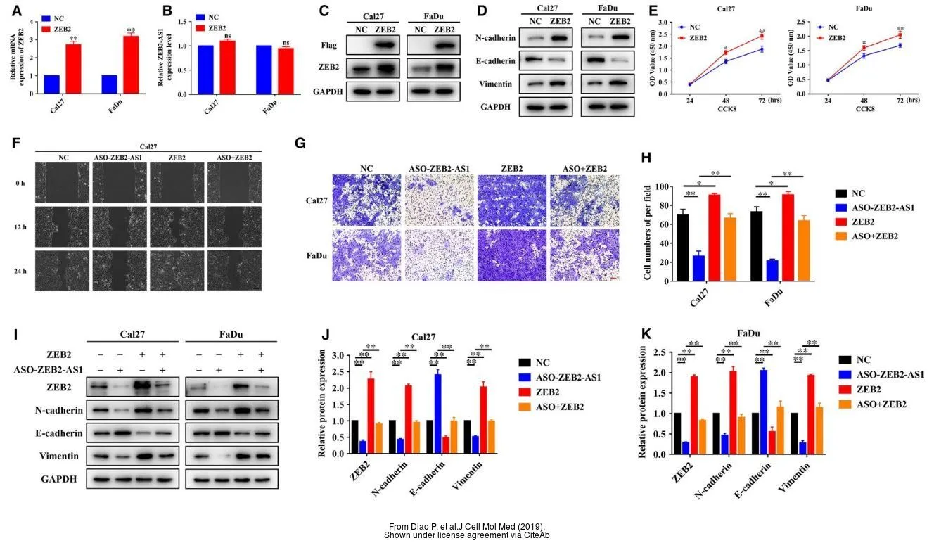
Anti-Vimentin antibody used in Western Blot (WB). GTX100619
GTX100619 WB Image

The data was published in the journal J Cell Mol Med in 2019. PMID: 30950191

31 / 48
Anti-Vimentin antibody used in Western Blot (WB). GTX100619
GTX100619 WB Image

The data was published in the journal J Biomed Sci in 2013. PMID: 24359494

32 / 48
Anti-Vimentin antibody used in Western Blot (WB). GTX100619
GTX100619 WB Image

The data was published in the journal J Biomed Sci in 2016.PMID: 27863490

33 / 48
Anti-Vimentin antibody used in Western Blot (WB). GTX100619
GTX100619 WB Image

The data was published in the 2022 in J Biomed Sci. PMID: 35765067

34 / 48
Anti-Vimentin antibody used in Western Blot (WB). GTX100619
GTX100619 WB Image

The data was published in the journal Oncotarget in 2014. PMID: 25237908

35 / 48
Anti-Vimentin antibody used in Western Blot (WB). GTX100619
GTX100619 WB Image

The data was published in the journal Oncotarget in 2014. PMID: 25237908

36 / 48
Anti-Vimentin antibody used in Western Blot (WB). GTX100619
GTX100619 WB Image

The data was published in the journal EMBO Rep in 2020. PMID: 31908141

37 / 48
Anti-Vimentin antibody used in Western Blot (WB). GTX100619
GTX100619 WB Image

The data was published in the journal J Cell Mol Med in 2019. PMID: 30950191

38 / 48
Anti-Vimentin antibody used in Western Blot (WB). GTX100619
GTX100619 WB Image

The data was published in the journal J Cell Mol Med in 2019. PMID: 30950191

39 / 48
Anti-Vimentin antibody used in Western Blot (WB). GTX100619
GTX100619 WB Image

The data was published in the journal J Transl Med in 2017. PMID: 28472954

40 / 48
Anti-Vimentin antibody used in Western Blot (WB). GTX100619
GTX100619 WB Image

The data was published in the journal Nat Commun in 2015. PMID: 26245647

41 / 48
Anti-Vimentin antibody used in Western Blot (WB). GTX100619
GTX100619 WB Image

The data was published in the journal Nat Commun in 2015. PMID: 26245647

42 / 48
Anti-Vimentin antibody used in Western Blot (WB). GTX100619
GTX100619 WB Image

The data was published in the journal J Transl Med in 2017. PMID: 28472954

43 / 48
Anti-Vimentin antibody used in Western Blot (WB). GTX100619
GTX100619 WB Image

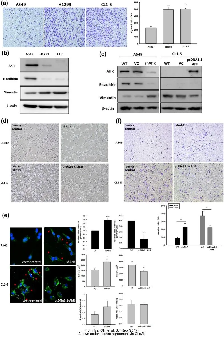
The data was published in the journal Sci Rep in 2017. PMID: 28195146

44 / 48
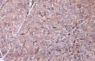
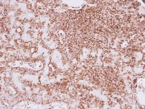
Anti-Vimentin antibody used in IHC (Paraffin sections) (IHC-P). GTX100619
GTX100619 IHC-P Image

The data was published in the journal PLoS One in 2014. PMID: 25397403

45 / 48
Anti-Vimentin antibody used in Western Blot (WB). GTX100619
GTX100619 WB Image

The data was published in the journal Evid Based Complement Alternat Med in 2012.PMID: 23320038

46 / 48
Anti-Vimentin antibody used in  (). GTX100619
GTX100619 Image

The data was published in the journal Antioxidants (Basel) in 2020.PMID: 32218152

47 / 48
Anti-Vimentin antibody used in Immunocytochemistry/ Immunofluorescence (ICC/IF). GTX100619
GTX100619 ICC/IF Image

The data was published in the 2021 in Int J Mol Sci. PMID: 34281292

48 / 48
Anti-Vimentin antibody used in Western Blot (WB). GTX100619
Anti-Vimentin antibody used in Western Blot (WB). GTX100619
Anti-Vimentin antibody used in IHC (Paraffin sections) (IHC-P). GTX100619
Anti-Vimentin antibody used in Western Blot (WB). GTX100619
Anti-Vimentin antibody used in Western Blot (WB). GTX100619
Anti-Vimentin antibody used in Western Blot (WB). GTX100619
Anti-Vimentin antibody used in Western Blot (WB). GTX100619
Anti-Vimentin antibody used in Western Blot (WB). GTX100619
Anti-Vimentin antibody used in Western Blot (WB). GTX100619
Anti-Vimentin antibody used in Immunoprecipitation (IP). GTX100619
Anti-Vimentin antibody used in ELISA (ELISA). GTX100619
Anti-Vimentin antibody used in Western Blot (WB). GTX100619
Anti-Vimentin antibody used in ELISA (ELISA). GTX100619
Anti-Vimentin antibody used in Western Blot (WB). GTX100619
Anti-Vimentin antibody used in IHC (Paraffin sections) (IHC-P). GTX100619
Anti-Vimentin antibody used in Western Blot (WB). GTX100619
Anti-Vimentin antibody used in IHC (Paraffin sections) (IHC-P). GTX100619
Anti-Vimentin antibody used in IHC (Paraffin sections) (IHC-P). GTX100619
Anti-Vimentin antibody used in IHC (Paraffin sections) (IHC-P). GTX100619
Anti-Vimentin antibody used in IHC (Paraffin sections) (IHC-P). GTX100619
Anti-Vimentin antibody used in IHC (Paraffin sections) (IHC-P). GTX100619
Anti-Vimentin antibody used in IHC (Paraffin sections) (IHC-P). GTX100619
Anti-Vimentin antibody used in Immunocytochemistry/ Immunofluorescence (ICC/IF). GTX100619
Anti-Vimentin antibody used in Western Blot (WB). GTX100619
Anti-Vimentin antibody used in Immunocytochemistry/ Immunofluorescence (ICC/IF). GTX100619
Anti-Vimentin antibody used in IHC (Paraffin sections) (IHC-P). GTX100619
Anti-Vimentin antibody used in Western Blot (WB). GTX100619
Anti-Vimentin antibody used in Western Blot (WB). GTX100619
Anti-Vimentin antibody used in Western Blot (WB). GTX100619
Anti-Vimentin antibody used in Western Blot (WB). GTX100619
Anti-Vimentin antibody used in Western Blot (WB). GTX100619
Anti-Vimentin antibody used in Western Blot (WB). GTX100619
Anti-Vimentin antibody used in Western Blot (WB). GTX100619
Anti-Vimentin antibody used in Western Blot (WB). GTX100619
Anti-Vimentin antibody used in Western Blot (WB). GTX100619
Anti-Vimentin antibody used in Western Blot (WB). GTX100619
Anti-Vimentin antibody used in Western Blot (WB). GTX100619
Anti-Vimentin antibody used in Western Blot (WB). GTX100619
Anti-Vimentin antibody used in Western Blot (WB). GTX100619
Anti-Vimentin antibody used in Western Blot (WB). GTX100619
Anti-Vimentin antibody used in Western Blot (WB). GTX100619
Anti-Vimentin antibody used in Western Blot (WB). GTX100619
Anti-Vimentin antibody used in Western Blot (WB). GTX100619
Anti-Vimentin antibody used in Western Blot (WB). GTX100619
Anti-Vimentin antibody used in IHC (Paraffin sections) (IHC-P). GTX100619
Anti-Vimentin antibody used in Western Blot (WB). GTX100619
Anti-Vimentin antibody used in  (). GTX100619
Anti-Vimentin antibody used in Immunocytochemistry/ Immunofluorescence (ICC/IF). GTX100619
  • Host
    Rabbit
  • Clonality
    Polyclonal
  • Isotype
    IgG
  • Applications
    WB ICC/IF IHC-P IHC-Fr IP ELISA Sandwich ELISA IHC (Free Floating)
  • Reactivity
    Human, Mouse, Rat, Cat, Dog
Summary
Vimentin antibody detects vimentin, a type III intermediate filament protein with a predicted molecular weight of 54 kDa. Vimentin is highly expressed in cells of mesodermal origin as well as in some ectodermal cells, and is often used as a marker of mesenchymal stem cells. It is also utilized in combination with E-cadherin to study the morphological and phenotypic changes in cells undergoing epithelial–mesenchymal transition during development and tumor metastasis. In addition, vimentin antibody is a valuable reagent to stain neuronal precursors and developing radial glia cells.
See all Vimentin products